华尔街标志性事件!摩根大通推出存款代币JPM Coin,交易更快更方便
摩根大通公司已开始向机构客户推出名为JPM Coin的存款代币,此举正值金融机构不断扩大其在数字资产领域的影响力之际。
该代币代表着用户在这个世界最大银行的美元存款,用户可以通过Coinbase Global Inc.旗下的公共区块链Base收发款项。该银行区块链部门Kinexys的全球联席主管Naveen Mallela在接受采访时表示,这使得支付可以在几秒钟内完成,并且全天候24小时可用,而无需像以往那样耗时数天且仅限工作时间。
JPM Coin的正式上线是在过去几个月经过试运行之后进行的,试运行期间,包括Mastercard、Coinbase和B2C2在内的多家公司参与其中。JPM Coin的创始人兼首席执行官Mallela 表示,该银行计划在稍后阶段向其客户的客户开放该代币,并计划在获得监管机构批准后扩展到其他货币单位。他还补充说,JPM Coin也打算扩展到其他区块链。
JPM Coin(股票代码为JPMD)的试点计划最早于6月公布。Mallela表示,该银行已注册股票代码JPME,用于未来可能推出的欧元计价存款代币。

此次发布标志着摩根大通在区块链领域的投入显著扩展。与此同时,包括花旗集团、桑坦德银行、德意志银行和PayPal在内的全球银行和大型企业都在探索如何利用数字资产实现更快、更低成本的支付。此前,美国通过了《天才法案》(Genius Act),该法案对稳定币(另一种日益流行的数字货币)进行监管。
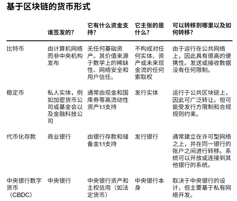
存款代币是由商业银行发行的数字货币,代表对现有客户存款的索取权。本质上,它们是银行账户中现有资金的代币化版本,旨在利用区块链网络更便捷地进行转移。它们与稳定币不同,稳定币通常与法定货币挂钩,并由政府债券或其他高流动性资产等资产一对一支持。
“我们认为稳定币虽然很受关注,但对于机构客户而言,基于存款的产品提供了一种极具吸引力的替代方案,”Mallela说。“这些产品可以带来收益。”
包括纽约梅隆银行和汇丰控股在内的其他银行目前正在探索或已经推出存款代币服务。
稳定币发行方虽然可以从其持有的储备资产中获得收益,但这些收益通常不会分配给代币持有者。相比之下,存款代币可以向持有者支付银行存款利息,因此对拥有大量资金的用户(例如使用稳定币进行资金存取和抵押的加密货币交易公司)来说极具吸引力。
Mallela表示,JPM Coin将被Coinbase接受为抵押品。
尽管金融公司对区块链技术的探索已超过十年,但真正实现商业化的应用寥寥无几,其整体使用量与传统市场的交易量相比也相形见绌。摩根大通是区块链领域最活跃的金融公司之一,其运营的名为Kinexys Digital Payments的网络允许企业客户在该银行进行美元、欧元和英镑的转账。
摩根大通表示,该网络平均每天处理超过30亿美元的交易,而其支付部门每天处理的交易额约为10万亿美元。
主编精选,篇篇重磅,请点击订阅“邮件订阅”
|